Výživa a hnojení ječmene křemíkem
05. 06. 2018 Hnojení Zobrazeno 2159x
Křemík patří z pohledu výživy polních plodin mezi užitečné prvky. Tvoří hlavní složku zemské kůry. Zde se nachází v silikátových minerálech, které se chemickým i fyzikálním zvětráváním postupně rozpadají, což vede k uvolnění křemíku a jeho transformaci do jílovitých minerálů, případně může být absorbován kořeny rostlin.
Polní plodiny se v akumulaci křemíku významně odlišují. Obecně platí, že jednoděložné rostliny akumulují více křemíku, než dvouděložné. I tady ale platí výjimky. Potvrzují to i výsledky, které uvádí Hodson et. al. (2005), Draycott (2006) (tab. 1).
Tab. 1: Obsah Si v sušině rostlin
|
Plodina |
Obsah Si v sušině (%) (nadzemní hmota) |
|
Kukuřice |
0,827 |
|
Pšenice |
2,455 |
|
Brambory |
0,400 |
|
Sója |
1,399 |
|
Cukrovka |
2,340 |
|
ječmen |
1,824 |
Význam křemíku pro rostliny
Křemík tedy hraje významnou roli v růstu a vývoji rostlin. Význam křemíku spočívá především v eliminaci stresů a to jak biotických, tak i abiotických. Např. u pšenice byl prokázán příznivý vliv křemíku vůči houbovým chorobám. Znám je rovněž příznivý účinek listové aplikace. Nemoci nejsou jedinou biologickou zátěží, kterou křemík pomáhá regulovat. Křemík omezuje škody způsobené zvířaty, zejména hmyzem, který škodí plodinám. Cotterill a kol. (2007) a Hunt a kol. (2008) ukázali, že trávy, ke kterým byl aplikován křemík, jsou méně vyhledávány pasoucími se zvířaty. Listy s vyšším podílem křemíku jsou pro zvířata hůře stravitelné. Potvrdilo se například, že porosty ošetřené křemíkem jsou méně napadány mšicemi.
Křemík také zmírňuje účinky jiných abiotických stresů, včetně stresu solí, toxicity kovů, stresu při suchu, radiačního poškození, vysokých a nízkých teplot.
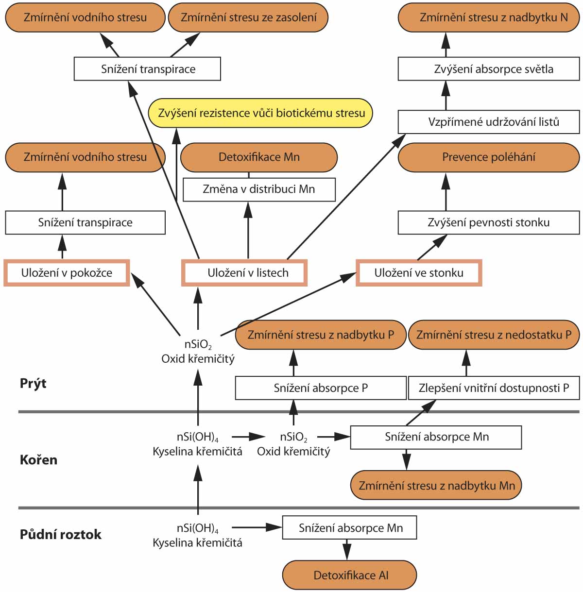
V období sucha se kumuluje v buněčných stěnách cév a brání je v podmínkách vysoké transpirace způsobené suchem nebo tepelným stresem (Emadian, Newton 1989). Křemík, který je součástí celulózy v membránách epidermálních pletiv, také chrání rostliny proti působení nadměrné ztráty vody (Efimova, Dokynchan 1986). Přispívá ke snížení štěrbin průduchů, což vede ke snížení transpirace listy a ztráty vody výparem. Funkce křemíku jsou popsány na schématu.
Schéma: Funkce křemíku v metabolizmu rostliny
Hnojení křemíkem
První experimenty, ve kterých bylo provedeno testování silikátových hmot ke hnojení polních plodin, byly provedeny v Japonsku počátkem padesátých let minulého století. V pokusech, kde byla hnojena rýže (Ma, Takahashi, 2002) dosáhli zvýšení výnosu o 17 %. U pšenice se pak podařilo zvýšit výnos o 4,1 až 9,3 %. Vyšší dostupnost křemíku může podpořit lepší využití fosforu rostlinami. Podobně křemík podporuje příjem draslíku. Stejně tak byl pozorován po postřiku na list metakřemičitanem sodným lepší příjem a akumulace dusíku a vápníku rostlinou.
Pokusy na jarním ječmeni
Význam křemíku pro rostlinu si uvědomují i výrobci hnojiv. V současné době máme na trhu několik produktů, které křemík obsahují. V našich pokusech jsme testovali pomocný rostlinný přípravek NanoFyt Si a hnojivo Carbon Si. Testování probíhalo na jarním ječmeni pěstovaném po předplodině cukrovce. Chrást byl zapraven po sklizni cukrovky střední orbou. Zaměřili jsme se zde na vliv aplikace na výnos zrna a vybrané technologické parametry.
Přípravek NanoFyt Si byl aplikován v dávce 0,3 l/ha a Carbon Si v dávce 1,0 l/ha. Dávka vody pro přípravu postřiku byla 300 l/ha. Přípravek NanoFyt Si byl testován v průběhu let 2014–2016 a hnojivo Carbon Si v rozmezí let 2014– 2015. Charakteristika obou je uvedena v tab. 2.
Tab. 2: Charakteristika hnojiv
|
Druh hnojiva |
Charakteristika |
|
NanoFyt Si |
20 % hydratovaných částic SiO2.n H2O (230g/l), pH 8–10 |
|
Carbon Si |
SiO2 - 15 %, K2O - 5 %, C - 1 %, pH 10,5– 12,5 % |
Pomocný přípravek NanoFyt Si
Přípravek NanoFyt Si byl aplikován ve dvou termínech, a to v BBCH 34 a BBCH 55.
Z výnosových výsledků roku 2014 (graf 1), můžeme pozorovat, že aplikace v obou termínech příznivě zvýšila výnos zrna o 405–825 kg/ha. V roce 2015 byl Nanofyt Si aplikován pouze v růstové fázi BBCH 34 a rovněž výnos oproti kontrole byl výrazně vyšší (graf 2). V následujícím roce pak byla provedena stejná aplikace v růstové fázi BBCH 55 a i v tomto ročníku jsme pozorovali vyšší výnos oproti kontrolní variantě (graf 3).
Aplikace přípravku NanoFyt Si v roce 2014 přispěla nejenom ke zvýšení výnosu zrna, ale odrazila se příznivě i v jeho kvalitě. Zvýšila se objemová hmotnost zrna, přepad zrna nad sítem 2,5 mm, obsah škrobu a pozitivně se snížil obsah N-látek (tab. 3). V roce 2015 se vyšší přírůstek výnosu a obecně i vysoký výnos negativně projevil v kvalitě zrna. Po aplikaci přípravku byl zaznamenán vyšší pouze obsah škrobu o 1,37 %, ostatní parametry byly oproti kontrolní neošetřené variantě horší. V roce 2016 probíhala sklizeň za velmi nepříznivých podmínek. Porost byl polehlý a i to se zřejmě odrazilo v kvalitativních parametrech sklizeného zrna. Aplikace hnojiva sice přispěla k poměrně výraznému navýšení výnosu, kvalita zrna ale byla v důsledku výše uvedených nepříznivých povětrnostních vlivů velmi špatná a neodpovídala požadavkům kladeným na sladovnický ječmen.
Tab. 3: Kvalita zrna po aplikaci přípravku NanoFyt Si v roce 2014
|
Varianta |
Objemová hmotnost (kg/hl) |
Přepad zrna nad sítem 2,5 mm (%) |
Obsah N-látek (%) |
Obsah škrobu (%) |
|
1 - kontrola |
68,73 |
95,91 |
12,35 |
65,77 |
|
2 - aplikace BBCH 55 |
69,30 |
96,83 |
12,15 |
65,82 |
|
3 - aplikace BBCH 34 |
69,06 |
96,5 |
12,23 |
66,68 |
Graf 1: Výnos zrna ječmene jarního po aplikaci přípravku NanoFyt Si v roce 2014
Graf 2: Výnos zrna ječmene jarního po aplikaci přípravku NanoFyt Si v roce 2015
Graf 3: Výnos zrna ječmene jarního po aplikaci přípravku NanoFyt Si v roce 2016
Hnojivo Carbon Si
Hnojivo Carbon Si bylo testováno v kombinaci s pomocným přípravkem Insenol, které obsahuje účinnou látku polyvinylpyrrolidon. Pokus byl dvouletý. V prvním roce byl rozsáhlejší, v následujícím jsme se zaměřili pouze na vybrané varianty. Schéma pokusu je uvedeno v tabulce 4.
Z výsledků pokusu provedeného v roce 2014 (graf 4) je patrné, že aplikace křemíku v kombinaci s pomocným přípravkem Insenol přinášela větší benefit. Přitom ranější termíny aplikací přispěly k vyššímu výnosu zrna. V následujícím roce, ve kterém byl Carbon Si aplikován pouze v kombinaci s přípravkem Insenol, tomu bylo naopak. Největší výnos zrna byl pozorován po aplikaci v BBCH 61. Za pozitivní je však potřeba považovat to, že ve všech případech, s výjimkou aplikace samotného hnojiva Carbon Si ve fázi BBCH 61 v roce 2014, byl výnos zrna oproti kontrolní variantě vyšší. Přírůstek výnosu se v roce 2014 pohyboval od 387 kg/ha po 1098 kg/ha (graf 4). V roce 2015 byl přírůstek nižší v rozmezí od 60 kg/ha po 535 kg/ha (graf 5).
Kvalita zrna byla příznivě v roce 2014 ovlivněna pouze aplikacemi v BBCH 34 a 55. Byly zaznamenány přírůstky v obsahu škrobu od 0,17 do 0,91 %, přepad zrna nad sítem 2,5 mm se zvyšoval od 0,77 % do 7,29 %. Postřik v BBCH 61 působil na kvalitu negativně. V roce 2015 byly rozdíly v kvalitě mezi jednotlivými variantami velmi malé.
Tab. 4: Schéma pokusu
|
Var. |
Schéma hnojení |
Dávka (l/ha) |
Termín aplikace (BBCH) |
|
1* |
kontrola |
- |
- |
|
2 |
Carbon Si |
1,0 |
34 |
|
3* |
Carbon Si + Insenol |
1,0 + 0,75 |
34 |
|
4 |
Carbon Si |
1,0 |
51 |
|
5* |
Carbon Si + Insenol |
1,0 + 0,75 |
51 |
|
6 |
Carbon Si |
1,0 |
61 |
|
7* |
Carbon Si + Insenol |
1,0 + 0,75 |
61 |
|
Pozn.: * varianty zahrnuté do pokusu roce 2015 |
|||
Graf 4: Výnos zrna ječmene jarního po aplikaci hnojiva Carbon Si v roce 2014
Graf 5: Výnos zrna ječmene jarního po aplikaci hnojiva Carbon Si v roce 2015
Souhrn
Výsledky získané po aplikaci přípravku NanoFyt Si a hnojiva Carbon Si potvrzují efektivní uplatnění křemíku ve výživě sladovnického ječmene. Můžeme zde předpokládat, že cílená aplikace může příznivě ovlivnit nejenom výnos zrna, ale i jeho technologické parametry.
Literatura je k dispozici u autorů.
Tato práce vznikla za podpory Centra pro inovativní využití a posílení konkurenceschopnosti českých pivovarských surovin a výrobků č. TE02000177.
Další články v kategorii Hnojení











RSS
RSS